Después del oxígeno, el silicio es el elemento más abundante en la corteza terrestre. El silicio no se encuentra de forma natural en estado elemental, sino combinado con oxígeno en un compuesto llamado sílice (dióxido de silicio).
La sílice y los silicatos constituyen una gran proporción de la corteza terrestre y, como tal, están presentes en concentraciones elevadas en suelos naturales y polvos. Es por esta razón que el silicio se utiliza como el principal indicador de la entrada de polvo en un componente.
Se han realizado varios estudios sobre las causas del desgaste prematuro en los componentes. Las cifras varían de un estudio a otro, pero una cosa es clara: la contaminación externa del aceite lubricante por silicio (polvo) es una de las principales causas de desgaste acelerado.
Los filtros de aire eficientes eliminan el 99% del polvo ambiente que un motor ingiere. El 1% restante consiste en partículas de polvo muy pequeñas que pasan a través del filtro de aire. Estas varían desde partículas de tamaño submicrónico hasta partículas de más de 10 micrones de tamaño. Este polvo pasará entre el pistón, los anillos y el cilindro y, finalmente, quedará suspendido en el aceite lubricante.
Aquellas partículas de tamaño similar al espacio de la película de aceite causan el máximo daño. Una partícula más pequeña que el espacio pasará directamente sin causar mucho daño; una partícula más grande que el espacio no podrá entrar y causar daño alguno.
En un motor, el espacio entre el anillo del pistón y el cilindro es extremadamente pequeño, por lo tanto, son las partículas de polvo muy pequeñas las que representan la mayor amenaza cuando se produce una fuga en el sistema de inducción. Una vez que la partícula de polvo ha ingresado a la película de aceite, forma un vínculo directo entre las dos superficies, anulando el efecto de la película de aceite (ver Figura 1).

El primer efecto inmediato es un “arañazo” en la superficie a medida que la partícula es arrastrada y arrastrada sobre las superficies. El segundo problema, potencialmente más grave, es que una vez que la partícula de polvo se introduce entre las dos superficies, cambia la carga de la superficie de una distribución uniforme a una carga concentrada en la partícula con un gran aumento de la presión en este punto.
El aumento de la presión provoca una deflexión de la superficie, lo que eventualmente resultará en fatiga del metal y la ruptura de la superficie. Entre otros problemas, el aumento del desgaste aumentará la tasa de consumo de aceite (ver Figura 2). La solución es mantener fuera el polvo. Para hacer esto, los ingenieros utilizan filtros de aire, respiraderos y sellos en cualquier punto donde pueda entrar polvo.

Utilizando el Análisis de Aceite para Detectar Polvo ambiente de Manera Temprana
Antes del uso del análisis de aceite, un problema de entrada de polvo pasaba desapercibido hasta un desmontaje de rutina o una falla. Incluso entonces, a menudo, el desgaste se atribuiría al deterioro del lubricante o al desgaste normal. Con el uso del análisis de aceite, la imagen cambia.
Tan pronto como ocurre un problema de entrada de polvo, hay un aumento en el nivel de silicio en el aceite y una aceleración del patrón de desgaste. Siempre que las muestras de aceite se tomen a intervalos regulares de la manera correcta, la entrada de polvo se detectará en una etapa muy temprana. Si se toma una acción correctiva efectiva, la vida del componente se incrementará significativamente, reduciendo los costos de mantenimiento.
Está más allá del alcance de este artículo discutir todas las posibilidades en todas las máquinas y componentes, por lo que se utilizarán los motores como ejemplo de aplicación. Los motores tienen un alto riesgo de entrada de polvo, ya que grandes volúmenes de aire ingresan al sistema y las tolerancias ajustadas lo hacen susceptible incluso a las partículas de polvo más pequeñas.
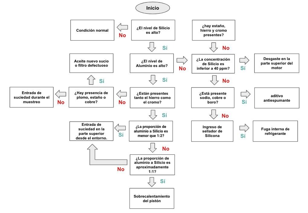
Cuando un motor tiene un problema de entrada de polvo, el tipo de desgaste que ocurre está relacionado con la manera en que el polvo entra. Por lo tanto, al examinar el tipo de desgaste que está ocurriendo, es posible descubrir cómo el polvo está ingresando al sistema.
Al estudiar un informe de análisis de aceite, hay cuatro patrones de desgaste posibles:
(1) desgaste normal
(2) aumento del desgaste en la parte superior
(3) aumento del desgaste en la parte inferior
(4) aumento de todas las tasas de desgaste.
Estos se discuten a continuación e ilustran en la Figura 4. La tabla en la Figura 3 muestra ejemplos de datos tal como podrían aparecer en un informe de análisis de aceite.


Desgaste Normal
Es improbable que haya un problema de entrada de polvo sin un aumento en las tasas de desgaste. Si los patrones de desgaste normales se combinan con lecturas altas de silicio, hay dos posibilidades principales: (1) se está utilizando un sellador, grasa o aditivo de silicona (2) contaminación accidental de la muestra.
Acción a tomar: Verifica si se ha utilizado recientemente algún aditivo, grasa o sellador en este motor. Si no se ha utilizado ninguno, asegúrate de que se haya utilizado la técnica de muestreo correcta. Si se ha utilizado algún aditivo, grasa o sellador, es necesario saber si la sustancia podría causar una lectura elevada de silicio. Si aún existen dudas sobre lo que causó la lectura alta de silicio, se debe tomar una muestra de confirmación.
¿Se cambió el aceite cuando se tomó la primera muestra? Si no, enviá una muestra de confirmación y, como precaución, cambiá el aceite. Si se cambió el aceite, enviá una muestra de confirmación solo después de que el motor haya funcionado durante 50 horas o 1000 km (600 millas).
Aumento del desgaste en la parte superior (Top-end) – (por ejemplo, hierro, cromo y aluminio).
El aumento del desgaste en la parte superior se debe a que el polvo en suspensión ha sido aspirado hacia la cámara de combustión y es forzado hacia abajo entre el anillo, el pistón y el cilindro. Esto se debe a un filtro de aire defectuoso o un sistema de inducción dañado.
Acción a tomar: Inspecciona minuciosamente el elemento del filtro de aire y verifica sus sellos y marco de soporte en busca de daños y deformaciones. Revisa las pliegues en busca de daños. Si hay alguna duda sobre un elemento del filtro, siempre se debe cambiar.
Luego, verifica la manguera de inducción en busca de daños, grietas, etc., y asegurate de que todas las abrazaderas estén bien sujetas. El respiradero y el compresor a menudo están conectados al sistema de inducción pero a veces se pasan por alto. Asegurate de que ambos funcionen normalmente y que sus mangueras estén en buen estado y bien aseguradas.
A continuación, verifica el múltiple de admisión en busca de grietas y asegurate de que las juntas estén en buen estado y bien sujetas.
¿Se encontró alguna fuga? Si no, poné en funcionamiento el motor en ralentí y bloqueá la entrada de aire. El motor debería apagarse en tres segundos. Si el motor no se apaga, escuchá atentamente en la junta para detectar si entra aire. Realizá una muestra de confirmación después de 50 horas o 1000 km (600 millas).
Si se encontró la fuga, determina el estado del motor, verifica la compresión y la fuga de aire y repara la fuga. Si todos estos parámetros se encuentran normales, monitorea el consumo de aceite del motor como medida de precaución. Si alguno de estos parámetros es anormal, programa el reemplazo de los anillos de pistón y la inspección de pistón y cilindros.
Aumento del desgaste en la parte inferior (Bottom-end) – (por ejemplo, hierro, plomo, estaño, cobre, aluminio)
Esto indica que la suciedad está ingresando directamente al aceite lubricante y no está pasando por los pistones y anillos. Las fuentes probables son: (1) sellos con fugas, (2) respiradero defectuoso, (3) sello dañado en la tapa de llenado de aceite o varilla de medición, o (4) contenedores de almacenamiento sucios y/o contenedores de reposición.
Acción a tomar: Cualquier polvo presente en el aceite será bombeado a través del filtro de aceite antes de ingresar a los cojinetes. Por lo tanto, el primer paso es examinar el filtro de aceite en busca de: (1) contaminación por polvo y (2) material de los cojinetes. Si se encuentra polvo en exceso, verifica minuciosamente todos los sellos y respiraderos, etc. Revisa los contenedores de almacenamiento de aceite y los contenedores de reposición en busca de la fuente de contaminación.
Si no se encuentra polvo en exceso, verifica la técnica de muestreo y examina el filtro de aceite en el próximo servicio. Si se encontró material de cojinete, baja el cárter e inspecciona todos los cojinetes. Reemplaza según sea necesario. Si no se encontró material de cojinete, monitorea la presión del aceite e inspecciona el filtro de aceite en el próximo servicio.
Aumento en todas las tasas de desgaste
Este es el peor escenario posible. Realice todas las comprobaciones tanto para el desgaste en la parte superior como en la inferior. Además, se deben realizar varias comprobaciones adicionales:
- ¿Se realizaron reparaciones en el motor? Es posible que el aumento en las tasas de desgaste se deba a un proceso de “reacomodación” y que el silicio provenga de la contaminación mientras el motor estaba abierto para reparaciones.
- Quemado del pistón. Esto es una ocurrencia rara, pero si un pistón se quema debido a una pulverización mal dirigida o mal temporizada desde una boquilla de inyector, se liberará silicio del propio pistón y todas las tasas de desgaste se incrementarán (el silicio se alea con aluminio para reducir su tasa de expansión).
análisis de aceite usado